

发布时间:2024年03月20日 16:51
点击:学院简介
bwin·必赢(中国区)官方网站-officialswebsi建校于1951年,是一所工科优势突出,行业特色鲜明,工学、理学、管理学、文学、法学、经济学、艺术学等多学科相互渗透、协调发展的山东省重点建设应用基础型人才培养特色名校和高水平大学“冲一流”建设高校。
安全与环境工程学院现有安全科学与工程博士后科研流动站,安全科学与工程一级学科博士点,安全科学与工程、环境科学与工程两个一级学科硕士点,资源与环境(安全工程、环境工程)硕士专业学位授权类别。安全科学与工程学科为山东省重点学科、山东省“泰山学者”设岗学科、山东省泰山学者优势特色学科人才团队重要支撑学科,生态环境学科入选ESI全球前1%学科。学院拥有现代化、科学化的教学环境,先进完备的教学设施以及3个国家级和10个省部级教学与科研平台,包括“矿山空区灾害与塌陷地治理学科创新引智基地”国家级国际引智平台、矿业工程国家级教学示范中心,矿山岩层智能控制与绿色开采国家重点实验室培育基地、矿山安全检测技术与自动化装备国家地方联合工程研究中心、矿山灾害预防控制教育部重点实验室、矿业安全工程与环境保护山东省重点实验室、煤炭开采安全与环境保护山东省工程技术研究中心、矿山灾害预防控制山东省重点实验室、矿产资源清洁利用山东省重点实验室、山东省学校安全应急教育中心、黄河三角洲地表过程与生态完整性研究院、黄河三角洲生态观测与生态修复重点实验室、黄河流域生态环境保护产业学院,2个省级协同创新中心包括矿山空区治理与环境保护山东省协同创新中心、黄河流域脆弱生态保护修复技术山东省高等学校协同创新中心。
学院坚持国际化、开放式办学理念,积极开展中外合作办学,引进世界一流大学优质教育资源,广泛开展学术交流、科研合作、讲学和研究生联合培养。与美国宾夕法尼亚州立大学、西弗吉尼亚大学;加拿大麦吉尔大学、滑铁卢大学;日本长崎大学、九州大学;澳大利亚联邦科学院、昆士兰大学等世界一流大学、研究机构、国际组织和企业建立了良好稳定的合作关系。
学院秉承“厚德笃学,求实拓新”的院训,立足安全与环境工程学科前沿,面向国家和行业发展需求,以培养人才为第一要务,以建设可持续发展安全环境为第一目标,助推学校建设成为工科主导、特色鲜明的高水平应用研究型大学。
接收调剂基本条件
1.初试成绩(单科、总分)符合第一志愿报考专业和调入专业在一区(A类)的全国初试成绩基本要求。原则上,调剂考生第一志愿报考专业与调入专业相同相近,或初试科目与调入专业初试科目相同相近。
2.符合教育部、山东省教育招生考试院及bwin·必赢(中国区)官方网站-officialswebsi2024年硕士研究生调剂复试相关条件。
3.所有拟调剂到学院的考生必须保证学籍学历真实准确,若出现学籍学历问题导致不能录取将由考生本人承担全部责任。
调剂流程
符合上述接收调剂基本条件的考生,可申请调入学院招生名额尚有缺额的专业,具体程序如下:
1.bwin·必赢(中国区)官方网站-officialswebsi将在教育部“全国硕士生招生调剂服务系统”发布学院缺额专业接收调剂信息,调剂考生登录“全国硕士生招生调剂服务系统”填报调剂信息。
2.学校向符合条件的考生发送复试通知,考生应及时“确认”同意参加复试。
3.根据考生综合成绩确定待录取考生,考生确认后,即视为被我校录取。
4.考生须在规定时间内登录调剂系统进行确认,否则学校可按规定取消待录取通知。
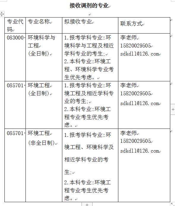
5.2024年全国硕士研究生招生“网上调剂意向采集系统”将于3月28日开通,“调剂服务系统”将于4月8日开通。有意愿调剂到学院的考生,从即日起可联系各专业负责老师进行“预申请”,提供原报考院校、专业(类型)、初试成绩(单科、总分)以及本科就读学校、所学专业、考生联系方式等基本信息。接收调剂专业及负责老师联系方式见下表。

友情链接 :